The prevalence of cow’s milk allergy (CMA) in infants varies from 2 to 7.5% depending on the method of diagnosis1.
CMA often begins in the first months of life and generally persists for several months or years, but some of the paediatric patients do not outgrow CMA1. According to a review of the literature2, tolerance is still not achieved after 3 to 4 years in around 20% of cases. According to a study by Saarinen et al. looking after 118 children with CMA, 15% of those with IgE mediated CMA were still allergic after 8.6 years whereas children with non IgE mediated CMA were all tolerant at age 5 3. The natural evolution of CMA varies according to several criteria such as the IgE status, the age at onset 2…
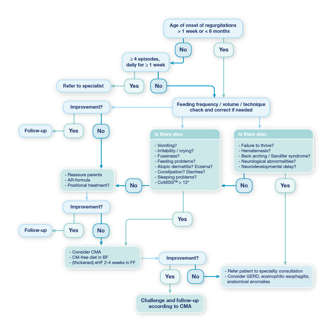
Elimination from diet of cow’s milk proteins, is the only way to manage Cow's Milk Allergy (CMA).
If the baby is breast fed, mothers should be encouraged to continue breast feeding while avoiding all milk products from their diet. To do so, they should get dietary counselling on cow’s milk elimination but also to get appropriate nutritional supplementation (Calcium, Vitamin D)4.
If the baby is not breastfed, he/she should be fed with an adapted formula without entire cow’s milk proteins. Several alternatives exist such as formulas based on cow’s milk proteins which have been extensively hydrolyzed.
As an alternative, a non-cow’s milk-based formula with rice proteins can also be used. This vegetable option follows the principle of an elimination diet with no animal protein. It is however crucial to use a nutritionally complete formula specially designed for infants, and avoid generic beverages intended for adults.
After 2 to 4 weeks of elimination of the cow’s milk source , should symptoms improve or disappear, breastfeeding or a diet with an adapted formula must be continued on a long term basis. The majority of infants and children with CMA tolerate these formulas5.On the other hand, if symptoms do not improve or disappear, the baby’s diet must be re-evaluated. The second-line treatment is an amino-acid formula.